- Regulations of the Ethics Committee for Biomedical Research at the Faculty of Electrical Engineering and Computer Science of VSB-TUO
- Composition of the Ethics Committee of the FEECS
The approval of the Ethics Committee of the FEECS (EC FEECS) is required in the following cases:
- The Ethics committee approval is required by the law in the Czech Republic. It applies only to research projects in the field of biomedicine.
- This is a project in which biomedical methodological approaches (e.g., magnetic resonance imaging, blood or other biological material collection, measurement of biological parameters) are used for research in another scientific fields (e.g., research in psychology or sports studies).
- The approval by the ethics committee is required by the funder (e.g., grant agency) or the editorial board of a scientific journal.
Additionally, according to the disciplinary ethical standards, the approval by the EC FEECS is also recommended in the following cases:
- The research subjects are children, vulnerable groups, participants with limited capacity to consent or participants in a dependent position.
- For projects in the field of psychology, especially in the case of veiled research (cover story research).
- Where special categories of personal data (formerly sensitive personal data) are processed in the context of the research – i.e., revealing racial or ethnic origin, political opinions, religious or philosophical beliefs or trade-union membership, genetic data, biometric data for the purpose of uniquely identifying a natural person and data concerning the health or sex life or sexual orientation of a natural person.
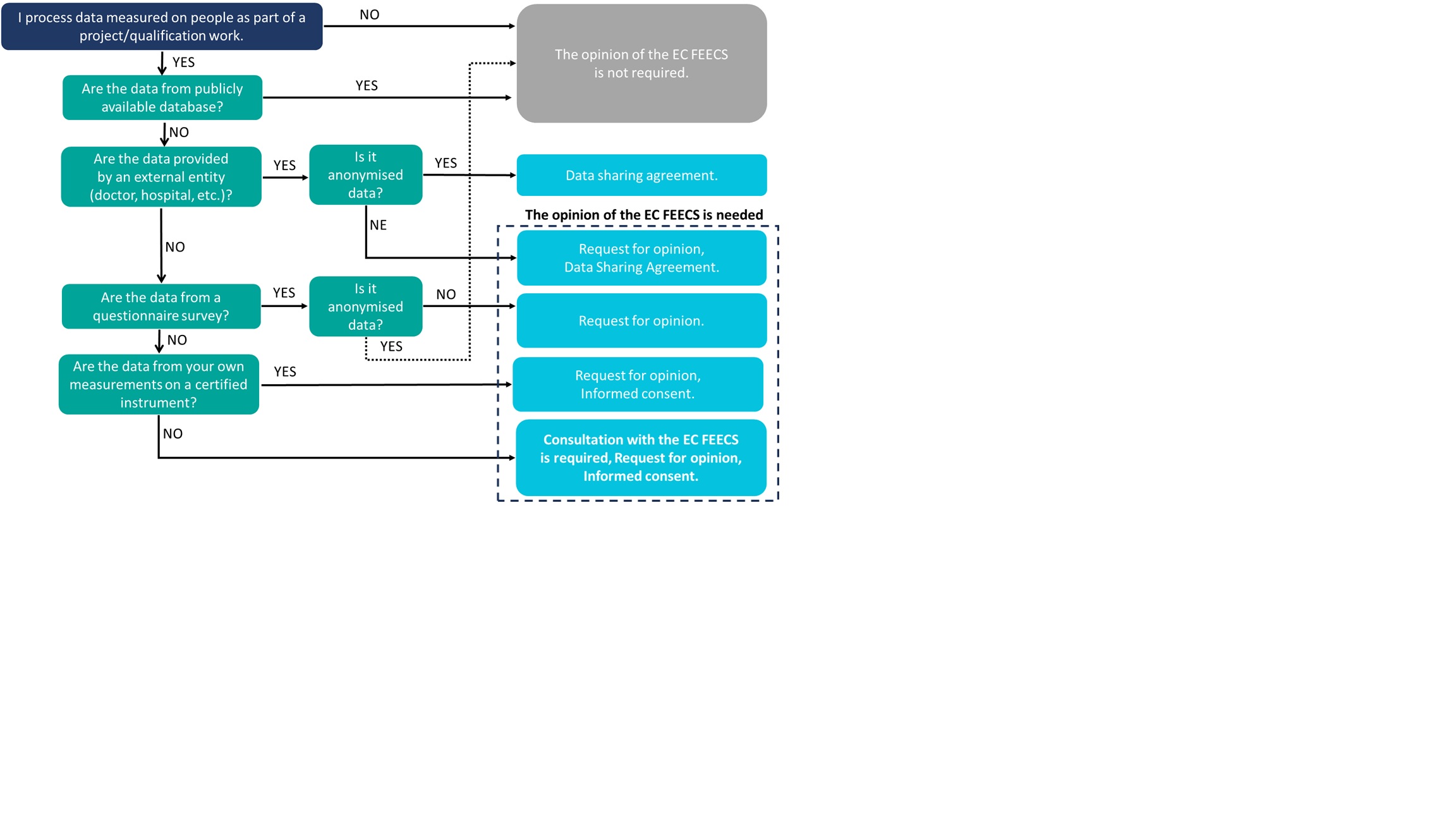
If a research is conducted on data obtained from an external entity, a Data Sharing Agreement must be concluded with the entity. If you need a sample Data Sharing Agreement, please contact the EC FEECS at .
The following flowchart shows a simplified process for deciding what documents you need before starting research/qualification work in which you will work with human measured data.

In the case of projects and dissertations, the project investigator (or Ph.D. student) is the applicant. In the case of bachelor's and master's theses, the application to the EC FEECS is submitted by the student through his/her thesis supervisor, who by this submission agrees to the intention to carry out the student's biomedical research.
Further information can be found in the Regulations of the EC FEECS.